电话:400-9969-881
关闭
您当前的位置:首页 > 职场资讯 > ★资讯★

每人4000元!这项政策重点支持退役军人!

来源:退役人才网 时间:2024-08-26 作者:退役人才网 浏览量:

击图片↑:退役人才网找工作、招聘、政策学习

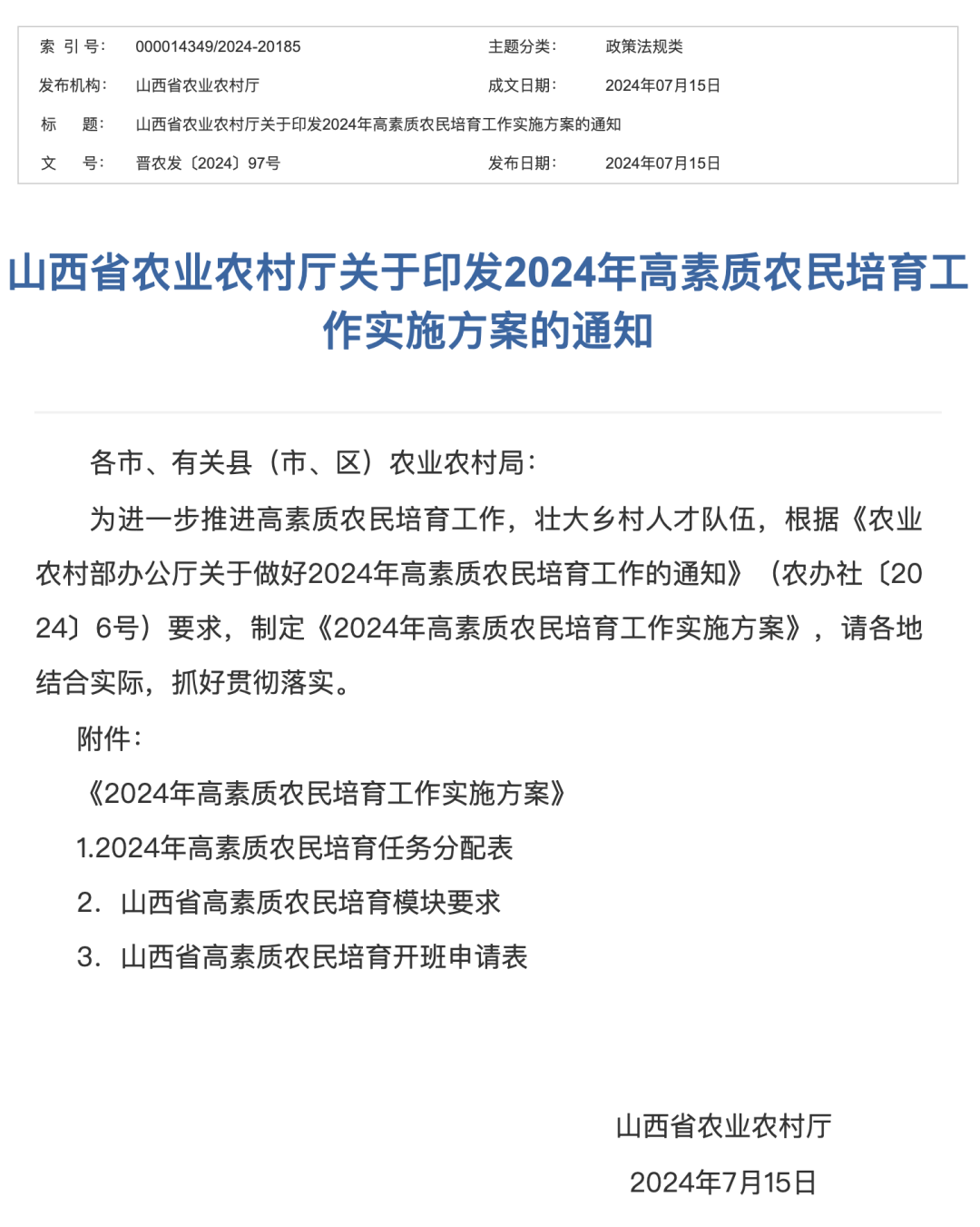
近日,山西省农业农村厅

印发2024年高素质农民
培育工作实施方案
通知中多处提及退役军人
明确对退役军人重点支持

图片

《方案》提出

全年将定向培育
1000名农村创新创业者
面向院校毕业生、农民工
退役军人等返乡入乡群体
培训资金标准为每人4000元
该资金由中央资金列支

培训内容涵盖了技术技能
产业发展能力和综合素质提升三大方面
退役军人将学习粮油等
要作物种植技术、大食物开发
智慧农业等前沿知识
以及经营管理、绿色发展
品牌创建等关键技能

此外,还将开展学用贯通试点

全省选择2个县、每个县遴选100人

实施学用贯通培养

培育期两年

优先考虑退役军人

此查看详情↓↓↓

图片

高素质农民培育工作实施方案重点关注退役军人,旨在通过专业培训帮助退役军人,在乡村振兴中发挥积极作用,实现个人价值和社会责任的双重提升。


图片


随着农业现代化的推进,对农业技术、管理和经营等方面的人才需求日益增加,退役军人具备较高的综合素质和艰苦奋斗作风具有天然的优势,经过专业的培训他们将为农业现代化贡献力量也为农村基层治理注入新的活力。

图片


向他们致敬!


分享到:
客服服务热线
400-9969-881
9:00-18:00
微信公众号
手机浏览

Copyright C 20092014 All Rights Reserved 版权所有 沈阳爱兵信息技术有限公司 辽ICP备17019513号-2

地址: EMAIL:tuiyirencai@163.com

辽公网安备 21010602000863号

退役人才网

用微信扫一扫