电话:400-9969-881
关闭
您当前的位置:首页 > 职场资讯 > ★资讯★

退役军人档案的管理办法,说清楚了!

来源:退役人才网 时间:2023-03-11 作者:退役人才网 浏览量:

击图片↑:退役人才网找工作、招聘、政策学习

近日,退役军人事务部、教育部、财政部、人力资源社会保障部、国家档案局、中央军委政治工作部、中央军委国防动员部等7部门印发了《关于加强和改进退役军人人事档案管理利用工作的意见》(以下简称《意见》)。


《意见》以习近平新时代中国特色社会主义思想为指导,深入贯彻习近平强军思想和习近平总书记关于退役军人工作重要论述,积极适应军地相关改革,加强顶层设计,创新思路举措,明确了职责分工、档案交接、日常服务等8方面主要任务,对推动形成权责清晰、管理规范、服务优质、运转高效、安全可靠的退役军人人事档案工作制度机制,更好地维护退役军人合法权益,服务国防和军队建设,服务经济社会发展具有积极作用。

《意见》明确,退役军人事务部负责全国退役军人人事档案工作的统筹规划和监督指导。地方各级退役军人事务部门负责本行政区域内安置的退役军人人事档案管理利用等工作。各级退役军人服务中心、军休服务管理机构等服务保障机构,根据要求承担具体任务,提供相关延伸性、辅助性服务。退役军人人事档案管理工作接受同级党委组织部门和档案主管部门的监督指导。教育、财政、人力资源社会保障,以及军队相关部门在各自职责范围内做好相关工作。

《意见》指出,退役军人人事档案由军队相关单位政治工作部门区分不同安置方式,向退役军人事务部门和相关部门进行移交,实行分类管理。对《意见》实施前存放在其他部门或因特殊情况由退役军人本人保管的退役军人人事档案,按照积极稳妥、循序渐进的总体思路,通过先行试点、再逐步推开的方式有序转接,确保工作有序有力推进。

《意见》强调,各级退役军人事务部门要加快档案库房建设,建立“统一存放,免费服务”的工作机制,满足退役军人人事档案日常管理需要。要按照相关技术标准,对退役军人人事档案分类有序进行数字化工作,加强与业务系统和数据库的关联融合,进一步提高退役军人人事档案管理信息化水平。

《意见》要求,军地各级有关部门要进一步提高政治站位,增强政治责任感和工作主动性,强化退役军人人事档案管理利用工作的组织保障。建立健全党委政府领导、退役军人事务部门牵头,军地各相关部门各司其职、合力共为的工作机制,加强队伍建设,强化督促指导,不断推动退役军人人事档案管理利用工作高质量发展。

全文如下


退役军人事务部等7部门关于加强和改进

退役军人人事档案管理利用工作的意见


各省、自治区、直辖市退役军人事务厅(局)、教育厅(教委)、财政厅(局)、人力资源社会保障厅(局)、档案局,新疆生产建设兵团退役军人事务局、教育局、财政局、人力资源社会保障局、档案局,各战区、各军兵种、军委机关各部门、军事科学院、国防大学、国防科技大学、武警部队政治工作部(局、处):


为有效解决退役军人人事档案管理利用面临的突出问题,进一步提升工作的科学化、制度化、规范化、信息化水平,根据《中华人民共和国退役军人保障法》、《中华人民共和国档案法》、《干部人事档案工作条例》、《军队档案条例》等法律法规规定,结合进入新发展阶段做好退役军人工作的新任务新要求,现就加强和改进退役军人人事档案管理利用工作提出如下意见:


一、总体要求


(一)指导思想。


坚持以习近平新时代中国特色社会主义思想为指导,深入贯彻习近平强军思想和习近平总书记关于退役军人工作重要论述,聚焦退役军人人事档案管理利用工作面临的老难题和新挑战,创新思路举措,加强顶层设计,积极稳妥实施,推动形成权责清晰、管理规范、服务优质、运转高效、安全可靠的退役军人人事档案工作制度机制,更好地维护退役军人合法权益,服务国防和军队建设,服务经济社会发展。


(二)基本原则。


——加强统筹设计。坚持服务全局、立足现状、着眼长远,围绕退役军人人事档案管理利用,加强科学设计,厘清部门职责,完善政策措施,健全工作机制,夯实基层基础,确保工作高质量发展。


——坚持问题导向。针对退役军人人事档案管理职责分工不明确,保管利用不规范,遗失缺件补办难,信息化程度不够高,作用发挥不明显等重难点问题,综合施策,源头治理,有序化解。


——注重改革创新。按照体现时代性、把握规律性、富于创造性的思路,适应军地相关改革,主动回应退役军人新关切和军地基层新需要,补齐政策“空白点”,连通工作“衔接点”,有效提升退役军人人事档案管理和服务水平。


——强化协同配合。退役军人事务部门牵头负责,密切军地、部门之间协作配合;明确退役军人事务系统各级职责,强化上下协同,加强基层能力建设,发挥安置地退役军人服务中心作用,提高工作效率和质量。


二、主要任务


(三)明确职责分工。按照依法管理、统筹协调、属地负责的原则,明确各级相关部门职责。退役军人事务部负责全国退役军人人事档案工作的统筹规划和监督指导,建立健全退役军人人事档案管理利用制度机制。地方各级退役军人事务部门负责本行政区域内安置的退役军人人事档案管理利用等工作。各级退役军人服务中心、军休服务管理机构等服务保障机构,根据要求承担具体任务,提供相关延伸性、辅助性服务。退役军人人事档案管理接受同级党委组织部门和档案主管部门的监督和指导。教育、财政、人力资源社会保障,以及军队相关部门在各自职责范围内做好退役军人人事档案管理利用工作。


(四)规范档案交接。退役军人人事档案由军地相关单位区分不同安置方式进行移交接收,其转递应当按规定通过机要渠道邮寄或派专人取送,严禁由退役军人本人自行携带。


1. 作转业、逐月领取退役金、复员安置的退役军官,以及作安排工作、逐月领取退役金安置的退役军士和作安排工作安置的退役义务兵的人事档案,由军队相关单位政治工作部门按规定向县级以上退役军人事务部门和相关部门移交。

2. 作自主就业、供养安置的退役军人的人事档案,由军队师、旅、团级单位政治工作部门按规定向安置地退役军人事务部门移交。

3. 作退休安置的退役军人的人事档案,由军队师级单位政治工作部门按规定向安置地退役军人事务部门移交。


(五)严格档案审核。军地各级相关部门应当在各自职责范围内,按照档案管理权限和相关规定,严格整理审核退役军人人事档案,严禁弄虚作假。


1. 军队相关单位整档审核。军人退役时,其所在团级以上单位应当按照《军队档案条例》等有关规定,整理、审核退役军人人事档案,确保要素齐全、清晰完整、真实准确,同时按照管理权限留存退役军人人事档案数字复制件。工作中,要加强对退役军人人事档案的保密审查和脱密处理,并在档案封皮、档案袋及档案材料《转递单》中明确保密要求。

2. 退役军人事务部门和相关部门审核。县级以上退役军人事务部门和相关部门接收退役军人人事档案后,应当按规定进行审核。对于退役士兵,属于入伍批准、义务兵注册、军士退役时本衔级注册相关证表缺失的,其人事档案材料中应当具备中央军委政治工作部统一制发的《士兵档案材料证明信》。

3. 加强军地协作合力解决难题。退役军人人事档案审核过程中,军地双方要加强沟通,在各自职责范围内为对方审档核查提供便利和协助。对档案材料蓄意作假伪造的,由军队按照有关规定认定和处理后进行移交;对属于退役军人弄虚作假骗取安置待遇的,由县级以上退役军人事务部门和相关部门取消相关安置待遇。


(六)实行分类管理。对于本意见实施后移交的退役军人人事档案,按照分类归集、属地管理的原则,根据不同安置方式确定相应管理机构。


1. 转业军官和安排工作退役士兵的人事档案,由县级以上退役军人事务部门和相关部门移交接收安置单位进行管理。

2. 逐月领取退役金退役军人、复员军官、自主就业退役士兵、分散供养退役军人,以及灵活就业退役士兵和视为放弃安排工作待遇退役士兵、视为放弃安置待遇退役士兵的人事档案,一般由安置地退役军人事务部门委托所属退役军人服务中心存放。其中,入伍时是普通高等学校在校学生的退役士兵,退出现役后复学的,其人事档案由安置地退役军人事务部门转交相关学校进行管理。

3. 退休和集中供养退役军人的人事档案,一般由安置地退役军人事务部门委托所属军休服务管理机构、优抚医院存放管理。


(七)有序转接档案。对于本意见实施前存放在其他部门以及因特殊情况由本人保存的退役军人人事档案,按照应转尽转、积极稳妥、循序渐进的原则,由安置地退役军人事务部门指导所属退役军人服务中心进行有序转接。人事档案转接工作各地可在有条件的地区先行试点,再逐步推开,原则上应于2023年底前完成。


1. 对于存放在地方乡(镇、街道)、人民武装部、公共就业和人才服务机构,以及授权管理流动人员人事档案机构等单位的退役军人人事档案,由安置地退役军人事务部门牵头,指导所属退役军人服务中心会同原档案管理单位进行全面摸底造册,建立工作台账,制定转接计划,分批分步进行交接。

2. 对于存放在档案馆的退役军人人事档案,由其继续管理;已设置自主择业专门管理服务机构的地区,自主择业军队转业干部人事档案仍由其继续管理。

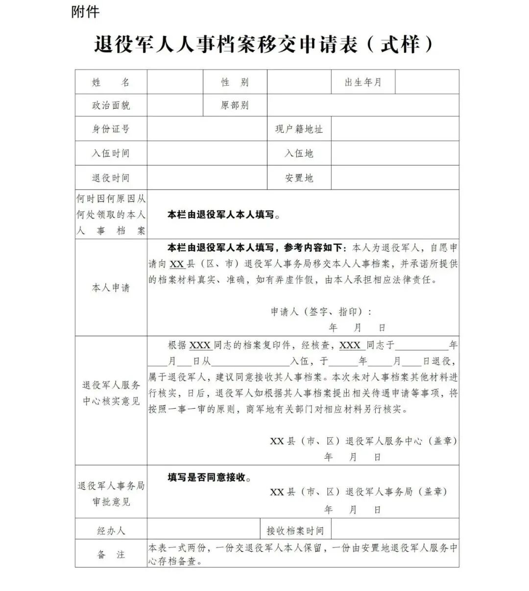
3. 对于退役军人因特殊情况由本人自行保管的人事档案,实行一事一批,按照个人申请、县级审批的程序办理。由退役军人本人自主自愿向安置地退役军人事务部门提出书面申请,如实填写《退役军人人事档案移交申请表》(见附件),申请书中本人应对其人事档案材料的真实性作出承诺,申请书和申请表必须由本人签名。安置地退役军人事务部门应当与申请人共同启封其人事档案(已启封的须申请人书面说明原因),并按规定进行复印,供后续审核使用,人事档案复印件须申请人本人签字确认,之后,当面密封其人事档案并加盖公章暂存。安置地退役军人事务部门可委托所属退役军人服务中心,根据人事档案复印件信息商有关部门仅对申请人军人身份信息进行核实,属于退役军人的应当及时作出审批,按规定存放其人事档案;对于经核查不属于退役军人的,不予批准,并书面向申请人说明理由、通知取档。日后,退役军人根据审核交接后的人事档案提出相关待遇申请等事项的,安置地退役军人事务部门应当按照一事一审的原则,商军地有关部门对相应档案材料另行审核。


(八)完善基础设施。各级退役军人事务部门要按照《档案馆建筑设计规范》(JGJ25-2010)等相关规定,结合实际加快档案库房建设,分别设置办公、整理、阅览和档案库房等,配备必要的档案装具以及温湿度检测调控系统、消防系统、安防系统等设施设备,夯实硬件基础,不断提高现代化、规范化、标准化建设水平。目前自建档案库房确有困难的地区,可继续委托档案管理机构暂时保管退役军人人事档案,同时加快协调推动自建档案库房工作。


(九)建立数字档案。各级退役军人事务部门要按照《干部人事档案数字化技术规范》(GB/T33870-2017)等相关技术标准对退役军人人事档案进行数字化,严格规范档案目录建库、档案扫描、图像处理、数据存储、数据验收、数据交换、数据备份、安全管理等基本环节,不断加强与业务系统和数据库关联融合,确保数字人事档案真实、完整、可用、安全,且与纸质人事档案保持一致。退役军人数字人事档案的利用、转递和保密等按照纸质人事档案相关规定执行。


1. 对于本意见实施后县级以上退役军人事务部门新接收年度退役军人人事档案,由其指导所属退役军人服务中心及时进行数字化工作。其中,转业军官和安排工作退役士兵,以及复学普通高等学校在校学生退役士兵人事档案,应当在转交其接收安置单位或相关学校前完成档案数字化工作;作其他方式安置的退役军人人事档案,应当在接收档案后6个月内完成数字化工作。

2. 对于本意见实施后从各部门按规定接收的历年退役军人人事档案,以及由军休服务管理机构、优抚医院、自主择业军队转业干部管理服务机构等部门管理的退役军人人事档案,由相关退役军人事务部门指导所属退役军人服务中心于2025年底前全部完成人事档案数字化工作。


(十)改进日常服务。各级退役军人事务部门要根据人事档案管理法规规定,因地制宜,聚焦档案收、管、存、用、安全、保密等事项,建立健全符合国家档案标准、体现退役军人特点的人事档案管理利用制度规范和标准指南,确保工作有章可循、有据可依。地方各级退役军人服务中心要统筹利用现有资源,明确承担退役军人人事档案日常保管利用工作的机构和人员,逐步建立完善“统一存放,免费服务”的工作机制,优化办理流程,提高服务质效。对于暂时委托档案机构管理的退役军人人事档案,退役军人事务部门要结合工作实际,制定完善退役军人人事档案托管办法,加强日常监督指导,确保档案存放管理安全、使用规范便捷。对于部分退役军人人事档案丢失、损毁或个别材料缺失的情况,军地各级相关部门要分类施策、稳妥处理,积极探索建立退役军人人事档案查证渠道,研究处理办法,为落实相关待遇提供依据。对于退役军人死亡满5年的,其人事档案管理按有关规定执行。退役军人人事关系和劳动关系按有关法律法规执行。


三、工作保障


(十一)提高思想认识。退役军人人事档案是军人参军入伍、政治思想、服役表现等的历史记载,是全面了解军人服役经历、确定其退役后各项待遇的重要依据,是做好应急备战人才储备的基础支撑,军地各级有关部门特别是退役军人事务部门要进一步提高政治站位,强化大局意识,切实把加强退役军人人事档案管理利用工作摆上重要位置,采取有力措施,确保各项任务有序推进、落地见效。


(十二)建立工作机制。军地各级有关部门要增强政治责任感和工作主动性,建立健全在党委政府领导下,退役军人事务部门牵头,军地各相关部门各司其职、合力共为的工作机制,推动退役军人人事档案管理利用工作高质量发展。


(十三)加强队伍建设。各级退役军人事务部门要把“政治可靠、忠诚履职、担当奉献、坚持原则”作为选配退役军人人事档案工作人员的首要条件,档案工作人员原则上应当具备相应的专业知识和技能,其中档案专业人员可以按照国家有关规定评定专业技术职称。要加强业务学习培训,不断提升档案工作队伍的政策水平和综合素养。


(十四)强化督导问效。各级退役军人事务部门要会同相关部门建立退役军人人事档案管理利用工作考评机制,采取跟踪调度、现场指导、定期通报等方式及时跟进了解情况,解决重难点问题。对于在退役军人人事档案管理利用工作中出现的违纪违法行为,要严格依法依规予以处理,构成犯罪的,依法追究刑事责任。


本意见适用于符合《中华人民共和国退役军人保障法》规定且移交地方安置的退役军人,自2021年11月9日起施行。各地相关部门可根据本意见精神,结合实际制定具体实施办法,进一步规范细化工作流程,切实做好本地区退役军人人事档案管理利用工作。


附件:退役军人人事档案移交申请表(式样)


退役军人事务部

教育部

财政部

人力资源社会保障部

国家档案局

中央军委政治工作部

中央军委国防动员部



图片

分享到:
客服服务热线
400-9969-881
9:00-18:00
微信公众号
手机浏览

Copyright C 20092014 All Rights Reserved 版权所有 沈阳爱兵信息技术服务有限公司 辽ICP备17019513号-2
增值电信业务经营许可证:- - - - - - -

地址: EMAIL:tuiyirencai@163.com

辽公网安备 21010602000863号

退役人才网

用微信扫一扫