点击图片↑:退役人才网找工作、招聘、政策学习
文件|省人民政府办公厅关于印发《湖北省军人军属、退役军人和其他优抚对象基本优待目录清单的通知》(鄂政办发〔2020〕62号)为深入贯彻落实习近平总书记关于退役军人工作的重要论述,扎实做好军人军属、退役军人和其他优抚对象优待工作,根据《中华人民共和国退役军人保障法》《退役军人事务部等20部门关于加强军人军属、退役军人和其他优抚对象优待工作的意见》(退役军人部发〔2020〕1号,以下简称《意见》),结合湖北实际,省退役军人事务厅联合省直19家部门和单位研究制定了《湖北省军人军属、退役军人和其他优抚对象基本优待目录清单》(附后),经省政府同意,现印发你们,请认真贯彻执行。
一、强化工作责任。做好军人军属、退役军人和其他优抚对象优待工作是党、国家、部队和全社会的共同责任。各地各部门要切实提高政治站位,自觉将《意见》精神落实到具体行动中,大力支持国防和军队建设,加强组织领导,明确责任分工,建立党委领导、政府主导、军地各相关部门联合、社会力量参与的联动机制,形成统筹推进、分工负责、齐抓共建的优待工作格局。
二、加强监督管理。各地各部门要建立跟踪问效和通报制度,强化监督检查和惩戒激励措施,对积极主动推动优待项目落地落实的单位和个人,及时总结,宣传表彰,推广经验;对消极推诿、落实不力的,要及时通报批评,情节严重的严肃问责。各地要及时研究制定本地区优待工作实施方案和优待目录清单落实举措,建立工作目标责任制,加强日常监督检查,推动优待工作的落地见效。
三、注重舆论引导。各地各部门要大力宣传国家相关法律法规和有关优待政策,引导军人军属、退役军人和其他优抚对象充分认识党和政府的关心关爱,准确领会优待工作的原则、内容和要求,合理确立优待政策预期,依法依规享受国家和社会优待。要加强思想政治引领,大力宣扬军人军属、退役军人和其他优抚对象的先进事迹,引导退役军人传承和弘扬人民军队的优良传统和作风,积极为改革发展稳定作贡献。要加强爱国拥军和国防教育,动员社会各界自觉拥军优属,营造爱国拥军、心系国防浓厚氛围,推动让优抚对象成为全社会受尊重的人,让军人成为全社会尊崇的职业。
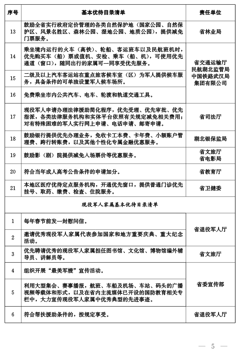
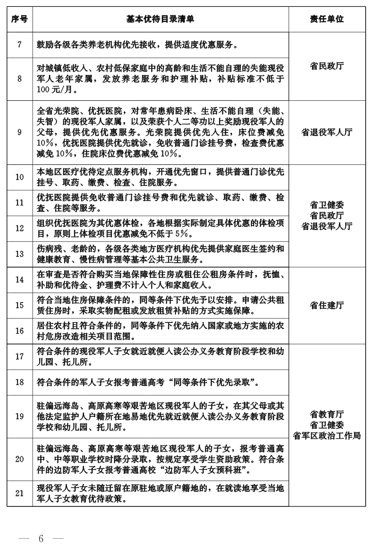
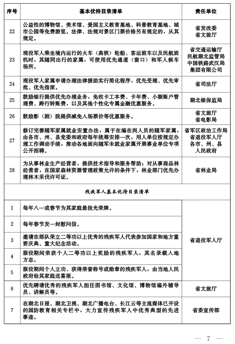
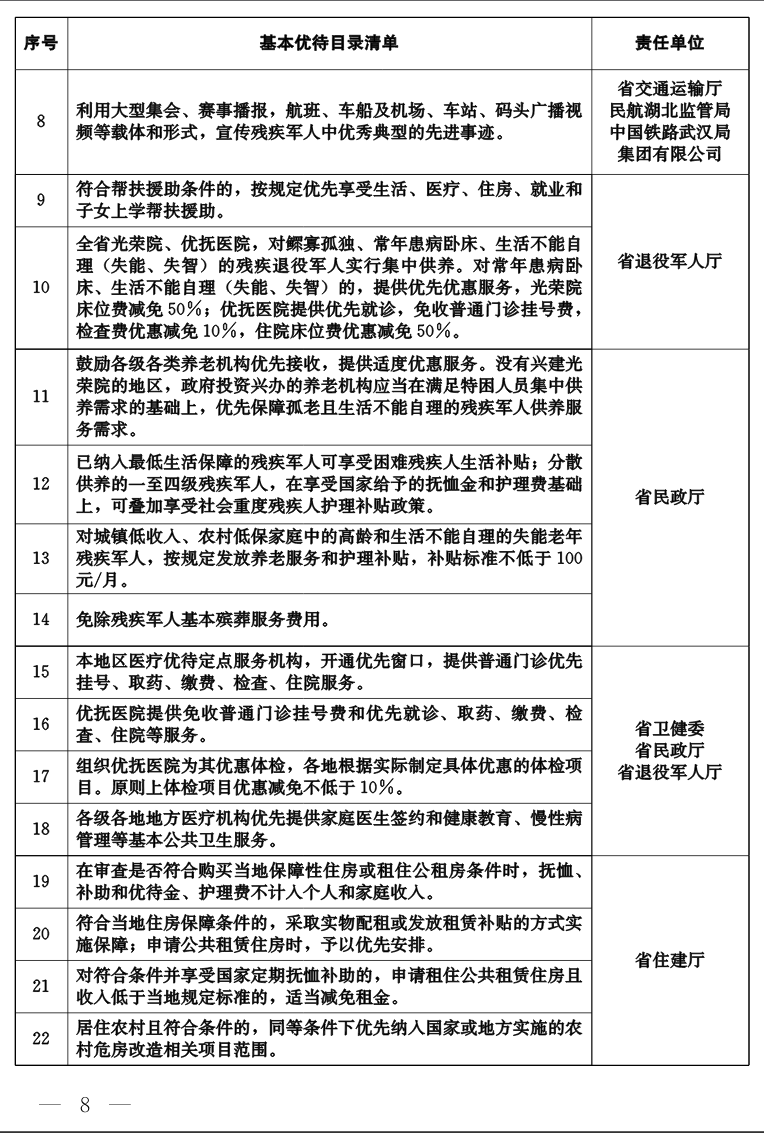
附件:湖北省军人军属、退役军人和其他优抚对象基本优待目录清单










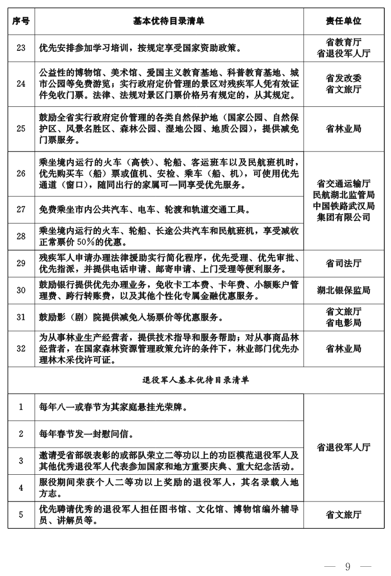
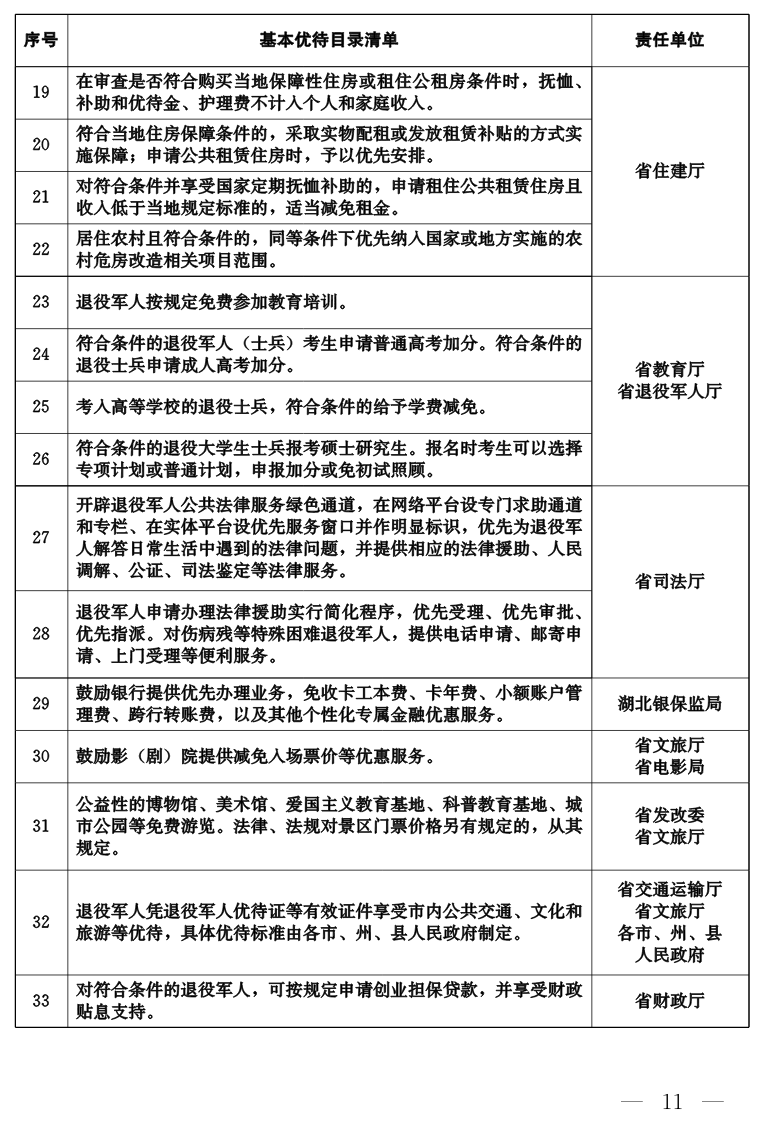
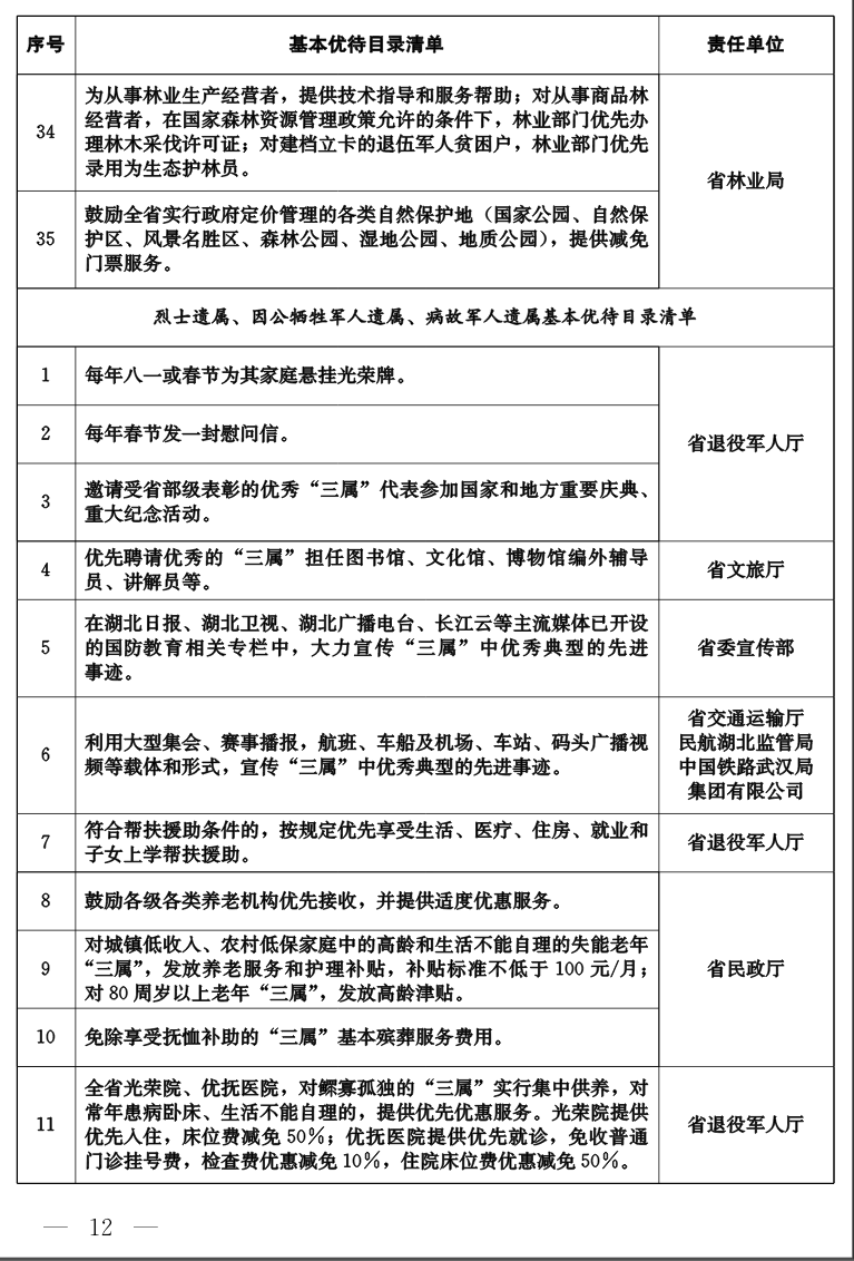
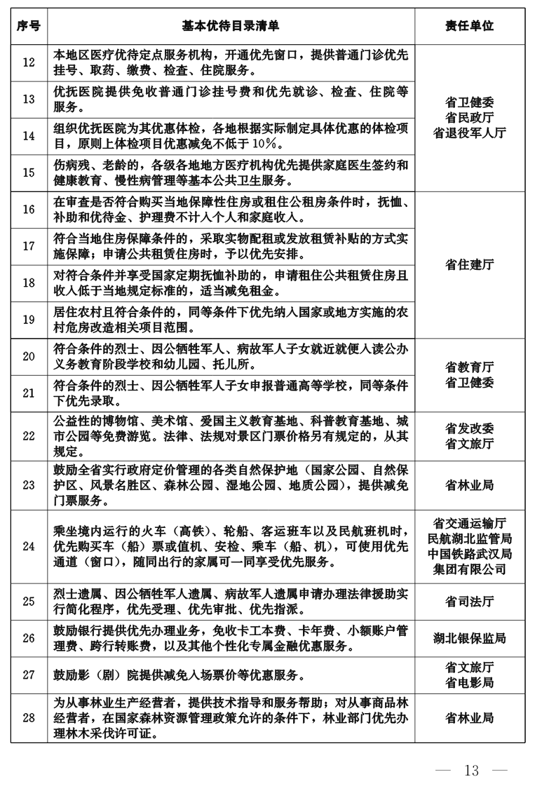
省退役军人事务厅解读:《湖北省军人军属、退役军人和其他优抚对象基本优待目录清单》2020年1月9日退役军人事务部等20部门印发《关于加强军人军属、退役军人和其他优抚对象优待工作的意见》(退役军人部发〔2020〕1号,以下简称《意见》),并明确要求“省级人民政府退役军人事务主管部门要会同军地有关部门根据本意见,结合实际适时研究制定具体实施办法和优待目录清单”。11月11日第十三届全国人民代表大会常务委员会第二十三次会议通过的《中华人民共和国退役军人保障法》第五十三条规定“退役军人凭退役军人优待证等有效证件享受公共交通、文化旅游等优待,具体办法由省级人民政府制定”。为认真贯彻落实《意见》和《中华人民共和国退役军人保障法》,扎实做好我省军人军属、退役军人和其他优抚对象优待工作,2020年5月以来,省退役军人事务厅成立《湖北省军人军属、退役军人和其他优抚对象基本优待目录清单》(以下简称《目录清单》)起草工作专班,广泛开展调研论证,多方征求意见建议,并按照细化管用的原则,研究起草了《目录清单》(征求意见稿)。在此基础上,省退役军人事务厅先后3次征求涉及优待项目职责的省直19部门(单位)及省退役军人事务厅相关处室和各市州、省直管市、神农架林区退役军人事务局的意见,组织召开座谈会听取了“两代表一委员”、现役军人、优抚对象的意见建议,形成《目录清单》(送审稿),报请省政府办公厅印发。2020年12月24日,省政府办公厅印发《目录清单》。我省《目录清单》根据退役军人事务部等20部门《意见》,分别对现役军人、现役军人家属、残疾军人、退役军人及三属(烈属、因公牺牲军人遗属、病故军人遗属)等5类人员的优待项目进行了明确,涵盖荣誉激励、生活、养老、医疗、住房、教育、文化旅游、交通、法律服务、金融服务等多方面内容。《目录清单》共144条,其中,沿用优化《意见》116条,增加28条。《目录清单》的出台,体现了党和政府对军人军属、退役军人和其他优抚对象的关心关爱,对于维护军人军属合法权益、浓厚全社会拥军优属氛围具有重要意义。《目录清单》以习近平新时代中国特色社会主义思想为指导,适应国家经济社会发展、国防和军队建设的新形势,顺应广大优抚对象对美好生活的新期待,突出尊崇激励的政策导向,坚持现役与退役相衔接、优待与贡献相匹配的原则,力求做到优待项目标准具体,政策措施叠加,体现湖北特色。(一)在荣誉激励方面,除对个人立功、获得荣誉称号或勋章的现役军人家庭送喜报外,明确对立功受奖现役军人进行奖励。(二)在文化旅游方面,明确公益性的博物馆、美术馆、爱国主义教育基地、科普教育基地、城市公园,以及实行政府定价管理的景区,对现役军人、残疾军人、退役军人、“三属”、现役军人家属按规定提供减免门票等优待。(三)在养老、医疗方面,对城镇低收入、农村低保家庭中的高龄和生活不能自理的失能现役军人家属、残疾军人、退役军人、“三属”、按规定发放养老服务和护理补贴,补贴标准每人每月不低于100元。特别是对常年患病卧床、生活不能自理(失能、失智)的残疾军人、退役军人、“三属”、现役军人家属,明确光荣院、优抚医院具体优惠减免项目和标准。(四)在殡葬服务方面,明确免除享受抚恤补助的退役军人基本殡葬服务费用。