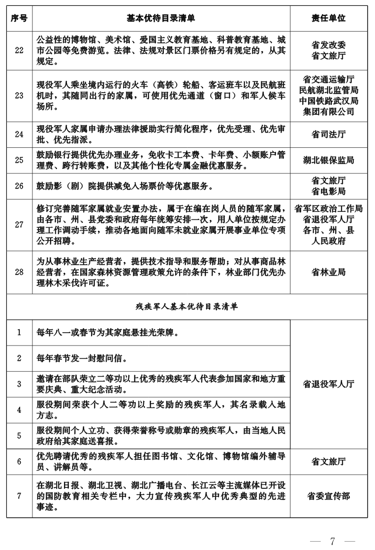
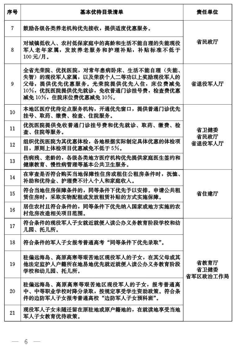
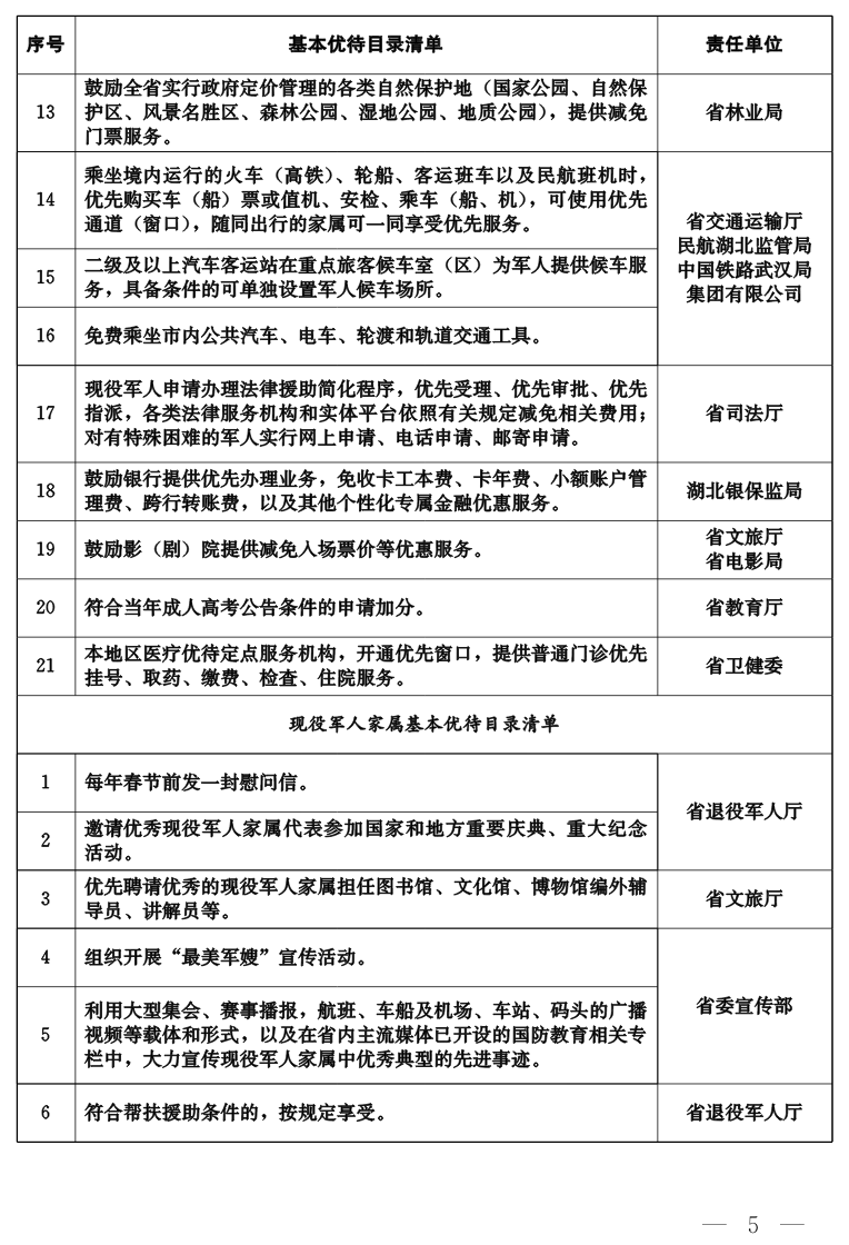
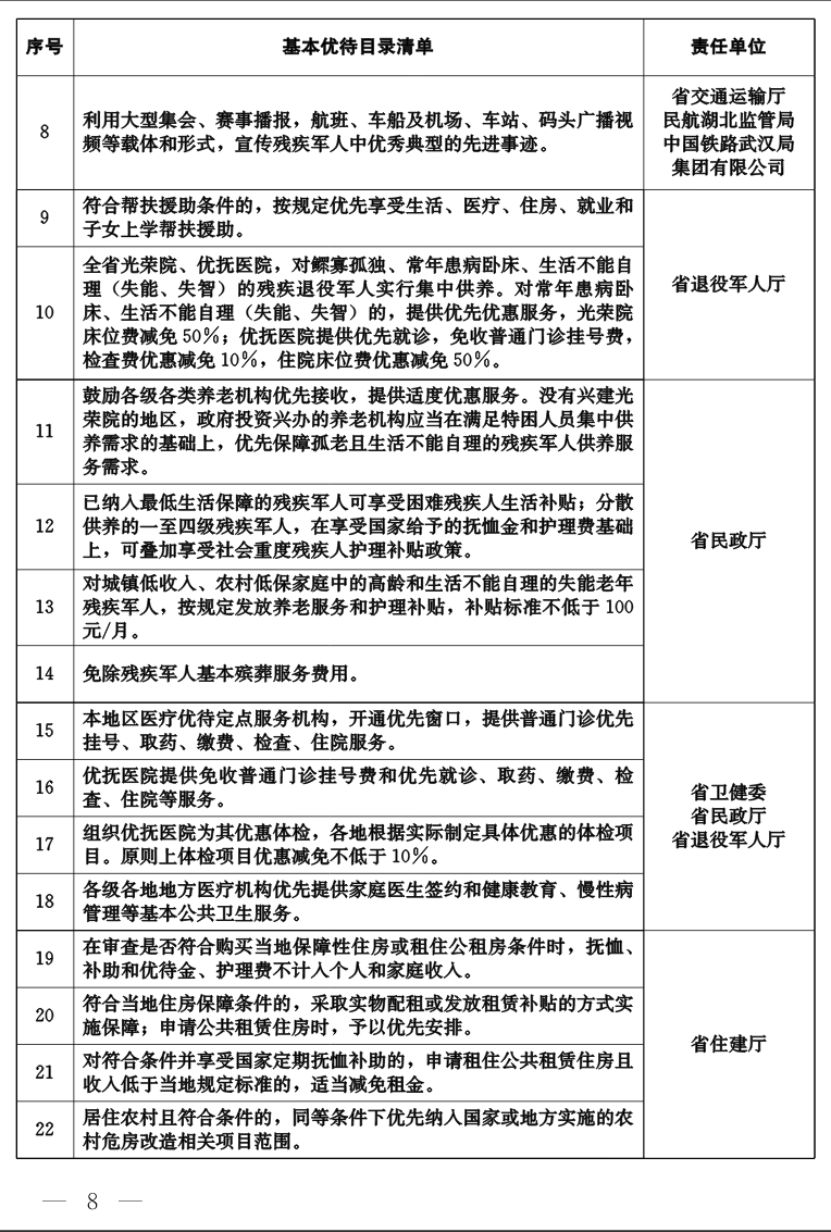
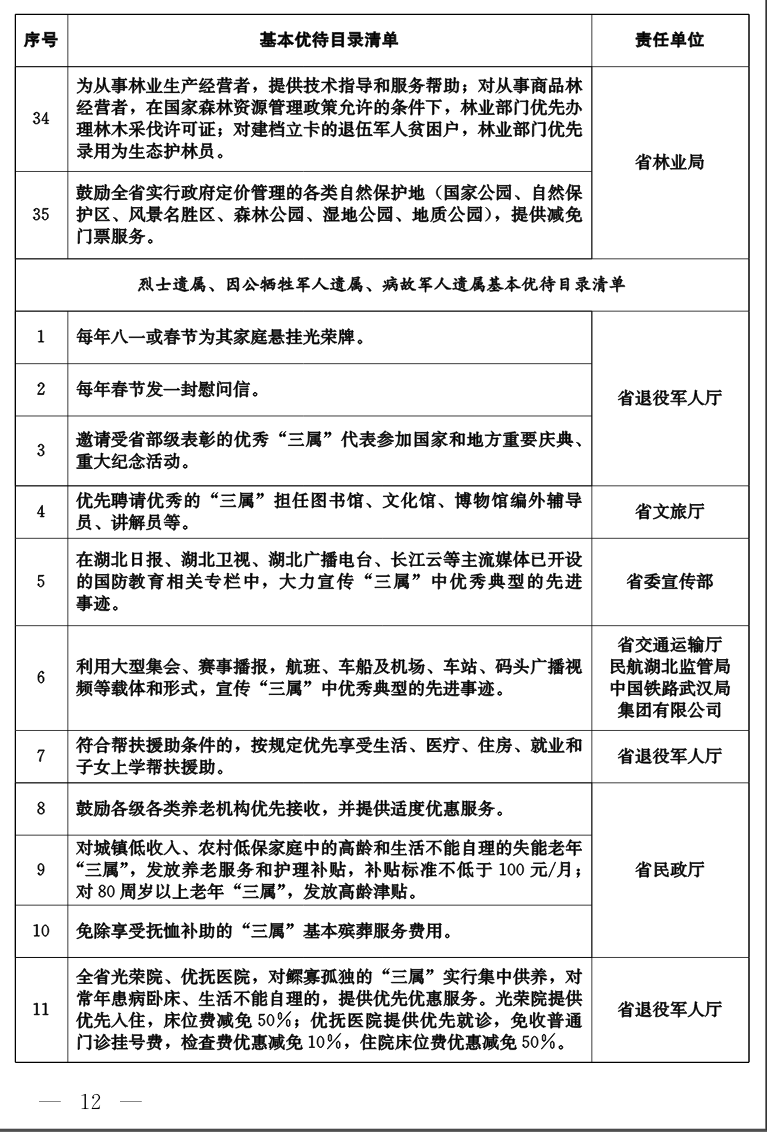
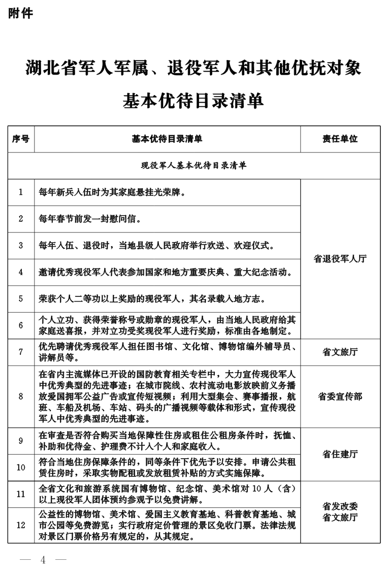
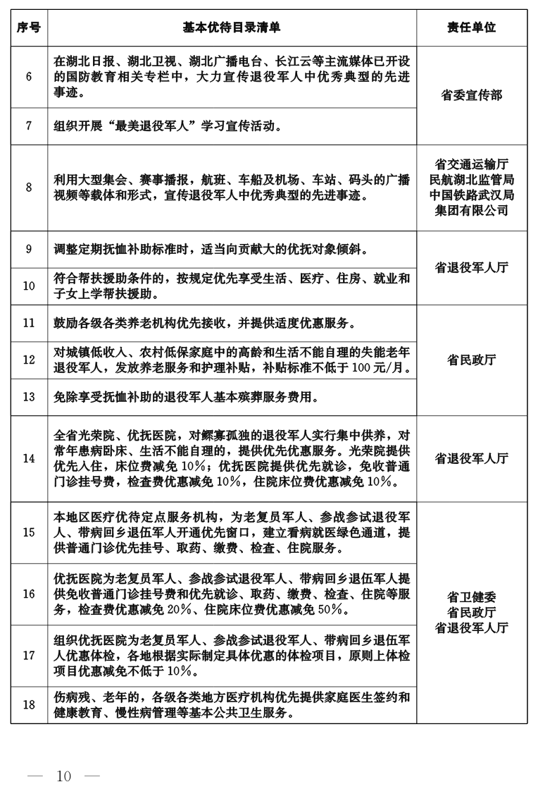
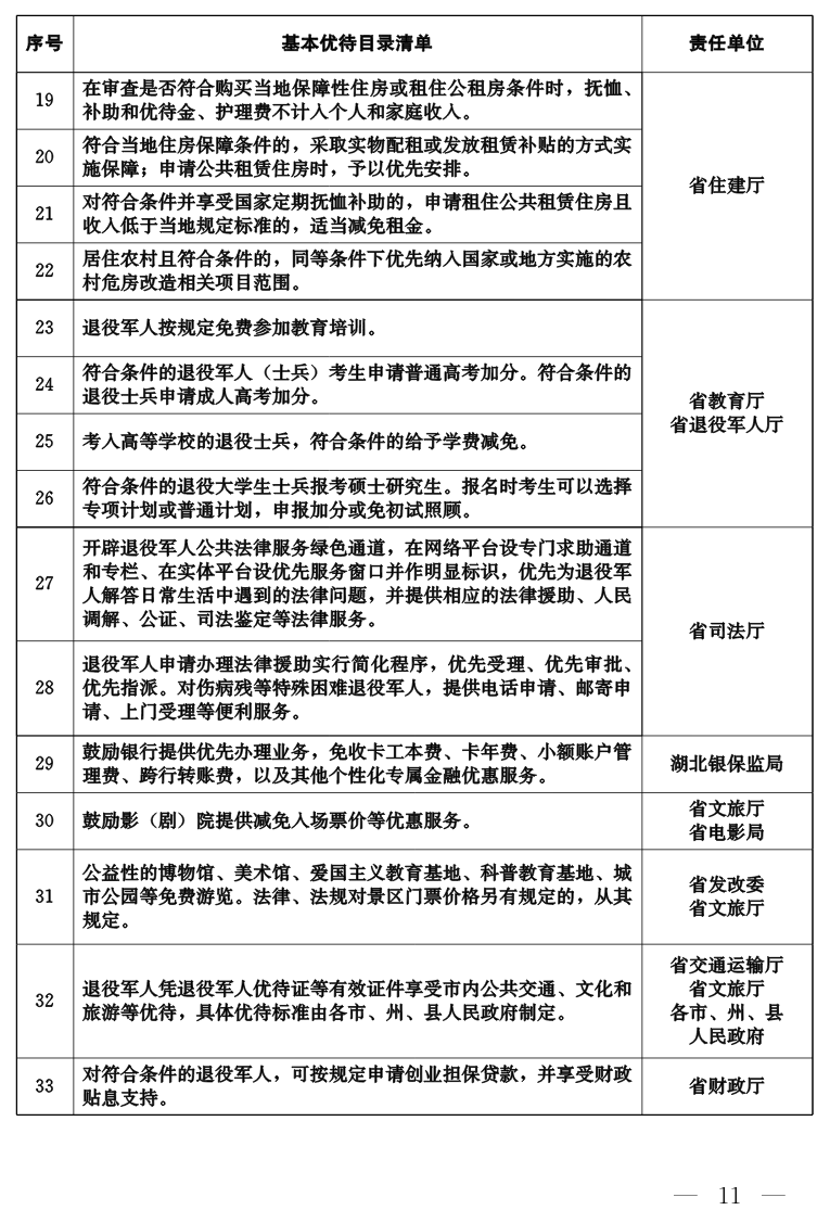
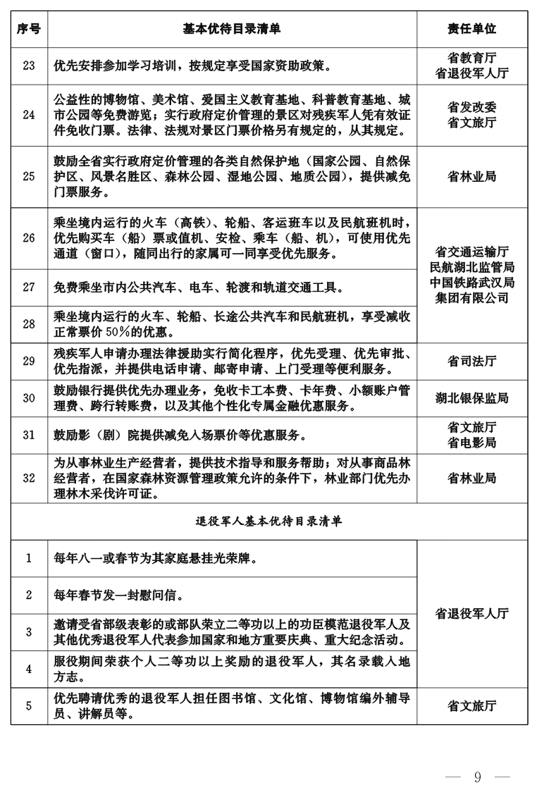
为深入贯彻落实习近平总书记关于退役军人工作的重要论述,扎实做好军人军属、退役军人和其他优抚对象优待工作,根据《中华人民共和国退役军人保障法》《退役军人事务部等20部门关于加强军人军属、退役军人和其他优抚对象优待工作的意见》(退役军人部发〔2020〕1号,以下简称《意见》),结合湖北实际,省退役军人事务厅联合省直19家部门和单位研究制定了《湖北省军人军属、退役军人和其他优抚对象基本优待目录清单》(附后),经省政府同意,现印发你们,请认真贯彻执行。 一、强化工作责任。做好军人军属、退役军人和其他优抚对象优待工作是党、国家、部队和全社会的共同责任。各地各部门要切实提高政治站位,自觉将《意见》精神落实到具体行动中,大力支持国防和军队建设,加强组织领导,明确责任分工,建立党委领导、政府主导、军地各相关部门联合、社会力量参与的联动机制,形成统筹推进、分工负责、齐抓共建的优待工作格局。 二、加强监督管理。各地各部门要建立跟踪问效和通报制度,强化监督检查和惩戒激励措施,对积极主动推动优待项目落地落实的单位和个人,及时总结,宣传表彰,推广经验;对消极推诿、落实不力的,要及时通报批评,情节严重的严肃问责。各地要及时研究制定本地区优待工作实施方案和优待目录清单落实举措,建立工作目标责任制,加强日常监督检查,推动优待工作的落地见效。 三、注重舆论引导。各地各部门要大力宣传国家相关法律法规和有关优待政策,引导军人军属、退役军人和其他优抚对象充分认识党和政府的关心关爱,准确领会优待工作的原则、内容和要求,合理确立优待政策预期,依法依规享受国家和社会优待。要加强思想政治引领,大力宣扬军人军属、退役军人和其他优抚对象的先进事迹,引导退役军人传承和弘扬人民军队的优良传统和作风,积极为改革发展稳定作贡献。要加强爱国拥军和国防教育,动员社会各界自觉拥军优属,营造爱国拥军、心系国防浓厚氛围,推动让优抚对象成为全社会受尊重的人,让军人成为全社会尊崇的职业。 附件:湖北省军人军属、退役军人和其他优抚对象基本优待目录清单